⇒ SKY10-lll

SKY10-self

≪特長≫ わずか1分間で心身の健康状態を測定!
    簡単!タッチパネル操作!
    QRコードやメールアドレスでのクイック認証!
    測定結果をもとに、食事や運動のアドバイス!
    結果レポートは登録アドレスに自動送信!
SKY10-self
27インチ タッチスクリーンです。

トップ画面

測定画面

SKY10-self 測定概要 (27インチタイプ)

SKY10-wellness
横向き表示のPCタイプです。
座位での測定で、体重は入力になります。
SKY10-wellness 画面表示サンプル
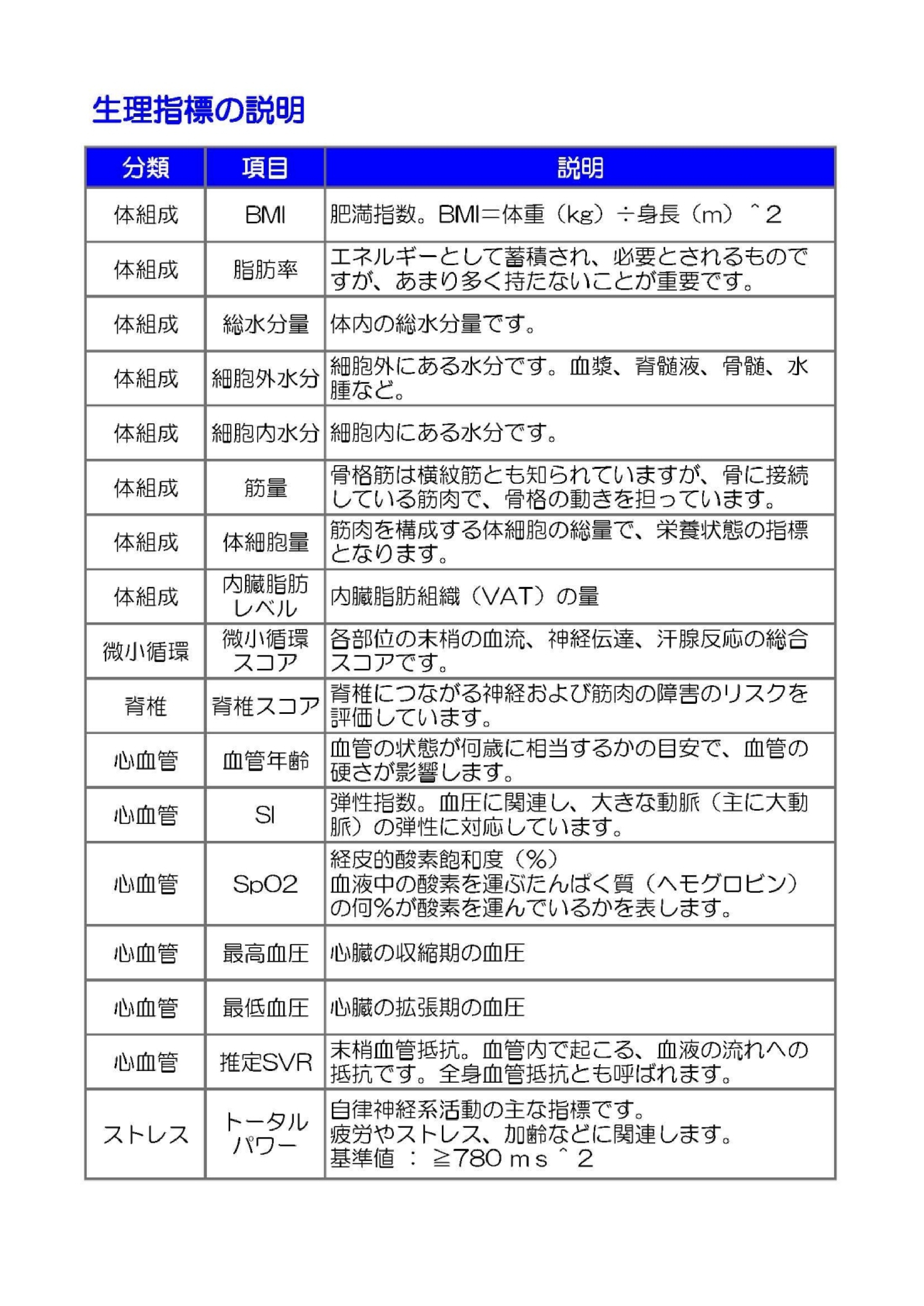
体組成スコア心血管スコア



SKY10-self 測定結果画面
ウェルネススコア



500点満点のスコアで表示されます。
●体組成スコア 100点
●微小循環スコア 100点
●脊椎スコア 100点
●心血管スコア 100点
●ストレススコア 100点

そのほか、
●食生活アドバイス
 および 内臓脂肪レベル が表示されます。

<結果画面サンプル>
▪3D画像およびリスクに応じたカラーコードで表示されます。
▪測定結果の推移が確認できます。

体組成スコア 微小循環スコア 脊椎スコア
心血管スコア ストレススコア 食生活アドバイス

■SCIENTIFIC BACKGROUND

SKY10は、科学的に証明された4つの最新技術と、測定データの複雑なプログラムの相互分析に基づいています。
技術的バックグラウンドはこちらから。 ⇒ Scientific Background




レポートサンプル
SKY10-self のレポートサンプルです。測定後、メールで送信されます!!
総括コメントや、それまでの測定結果の推移が確認できます。
SKY10-wellnessでは、横向きの結果画面で作成されます。

結果レポート 結果まとめレポート
結果レポート 結果レポート 結果レポート
結果レポート 結果レポート